Seite 5 von 13
Re: MinMS Leiterplatten
Verfasst: Fr Nov 27, 2009 7:07 pm
von gravedigger
ich drucke das morgen mal aus und lege es auf die minims.
Re: MinMS Leiterplatten
Verfasst: Fr Nov 27, 2009 7:21 pm
von ToddyG
Hallo zusammen,
@ Ronny
Könntest Du mir die Eagle Dateien der MiniMs (Schematic, Board) mal zukommen lassen?
Oder jemand der diese hat...
Gruß
ToddyG
Re: MinMS Leiterplatten
Verfasst: Fr Nov 27, 2009 8:44 pm
von ronnywa
ToddyG hat geschrieben:Hallo zusammen,
@ Ronny
Könntest Du mir die Eagle Dateien der MiniMs (Schematic, Board) mal zukommen lassen?
Oder jemand der diese hat...
Gruß
ToddyG
Hi ToddyG,
habe leider keine Eagle Daten, sondern nur die Protol aus dem Forum.
Gruß Ronny
Re: MinMS Leiterplatten
Verfasst: Sa Nov 28, 2009 3:23 am
von Bugbear
Hallo,
durch einen Tipp vom Gravedigger bin ich auf diese Sammelbestellung gestoßen und möchte gerne mitmachen.
1x MiniMS Platine
1x AMP Stecker
1x AMP Buchse
1x LM 1815
1x VR Platine
Für was wird denn der 4250 benötigt?
Danke und Gruß
Bugbear
Re: MinMS Leiterplatten
Verfasst: Sa Nov 28, 2009 7:29 am
von gravedigger
der ist für den druck zuständig.
Re: MinMS Leiterplatten
Verfasst: Sa Nov 28, 2009 10:47 am
von Bugbear
Okay, dann möchte ich den bitte auch gern dazu bestellen.
Re: MinMS Leiterplatten
Verfasst: Sa Nov 28, 2009 2:24 pm
von ronnywa
Hi Leute,
habe mal bei
http://de.futureelectronics.com/de/Tech ... TOR2685097 den MC908GP32CPE rausgesucht,
der kostet als DIP40 nur 5,25€.
Edit: Kann man das MSII Daughterboard nicht selber machen? Oder kann man den Processor nicht so einfach Progen wie den alten.
Gruß Ronny
Re: MinMS Leiterplatten
Verfasst: So Nov 29, 2009 11:13 am
von SD16
Hallo
Bei einer Sammelbestellung der Stecker, -Buchsen, Sicherungshalter und Relaise währe ich auch dabei!
Danke
Gruß
Re: MinMS Leiterplatten
Verfasst: So Nov 29, 2009 3:22 pm
von gravedigger
relais und sicherungshalter (muss man dann schräg auflöten) bekommt man doch bei reichelt oder conrad.
Re: MinMS Leiterplatten
Verfasst: So Nov 29, 2009 7:41 pm
von The-Dragon
So habe mal ein wenig experimentiert.
Ist gar nicht so einfach einen Sockel-Adapter zu bauen wenn das Mainboard (MiniMS R0.4) so kleine Löcher hat.
Ich wollte nicht drei Sockel übereinander stecken wie das bei dem Bild auf der GPZ-Seite ist.
Also habe ich überlegt man könnte Buchsen- und Stiftleisten verwenden. So wie bei meiner C-Control.

Das hält eigentlich ganz gut. Ich habe die Kontakte absichtlich nur rechts neben die CPU geplant, um evtl. Das Erweiterungsboard mit Flachkabel (alla Festplatte) zu verbinden.
Außerdem ist links eh kein Platz.

Die vorläufigen Eagle-Daten gibt es hier:
Adapter
http://www.streetsurfer.de/Daten_Alg/Mi ... dapter.rar
Erweiterung
http://www.streetsurfer.de/Daten_Alg/Mi ... terung.rar
Für diejenigen unter euch die kein Eagle haben, mache ich nachher noch mal ein Hardcopy.
Re: MinMS Leiterplatten
Verfasst: So Nov 29, 2009 9:30 pm
von porschekäfer
Ich habe auch nochmals den Adapter angepasst. Sollte man nicht versuchen alles auf eine Platine zu machen. Ich habe aber leider keine Maße der miniMS.
Re: MinMS Leiterplatten
Verfasst: So Nov 29, 2009 10:28 pm
von The-Dragon
@Porschekäfer: Nicht alles auf eine Platine - Deshalb habe ich mir das mit zwei getrennten Platinen vorgestellt.
Vom CPU-Adapter zur Erweiterung mit Flachkabel oder Brücken (Sind ja nur Signale - keine Leistung).
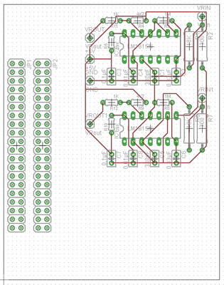
Bis jetzt habe ich nur zwei mal die VR-Schaltung, möchte aber noch vier BIP373 für COP integrieren.
Die Abmessungen z.Zt. betragen ca.65x80mm (passt also zwischen MSII und den AMP-Stecker).
Ach ja, die MiniMS ist 85mm breit.

- CPU-Adapter2.jpg (62.85 KiB) 6757 mal betrachtet

- Erweiterung.jpg (68.98 KiB) 6756 mal betrachtet
Re: MinMS Leiterplatten
Verfasst: Mo Nov 30, 2009 6:48 am
von ronnywa
porschekäfer hat geschrieben:Ich habe auch nochmals den Adapter angepasst. Sollte man nicht versuchen alles auf eine Platine zu machen. Ich habe aber leider keine Maße der miniMS.
Morgen,
die Mini-MS ist 135x80mm groß.
Ob man beides auf eine baut oder geteilt, denke das ist geschmakssache.
Mir gefällt es besser wenn alles auf einer ist, wgeen der Montage.
Ich richte mich da aber nach der algemeinheit.
Gruß Ronny
der wieder einen 14h tag vor sich hat.

Re: MinMS Leiterplatten
Verfasst: Mo Nov 30, 2009 8:47 am
von The-Dragon
Hat den niemand die Eagle-Dateien von der MiniMS?
Ich würde gerne die Löcher für die CPU größer machen und das Adaptermodul mit Stapelleisten verbinden.
http://www.reichelt.de/?;ACTION=3;LA=2; ... d09baacd7f
Dann gäbe es nur noch eine Steckverbindung und der Rest wäre gelötet.
Re: MinMS Leiterplatten
Verfasst: Mo Nov 30, 2009 8:57 pm
von ronnywa
The-Dragon hat geschrieben:Hat den niemand die Eagle-Dateien von der MiniMS?
Ich würde gerne die Löcher für die CPU größer machen und das Adaptermodul mit Stapelleisten verbinden.
http://www.reichelt.de/?;ACTION=3;LA=2; ... d09baacd7f
Dann gäbe es nur noch eine Steckverbindung und der Rest wäre gelötet.
Hi,
was brauchen die für ein Lochdurchmesser?
Ich kann die Datei der Mini auf Arbeit bearbeiten, da haben wir Protell.
Gruß Ronny